经过评审委员会严肃认真的初审,200部作品凭借扎实权威的辟谣、精良专业的制作、鲜活生动的表达和广泛传播的社会影响成功进入复审环节。其中,文字类50部、图片类50部、动漫音视频类60部、专题专栏类20部、优秀辟谣平台(账号)类20部。后续将经过复审和综合评定,最终从中产生70部优秀作品(平台/账号),在5月下旬举行的2026年中国网络文明大会网络辟谣论坛上正式发布。
究竟有哪些作品脱颖而出、进入复审,让我们一起来看看吧!
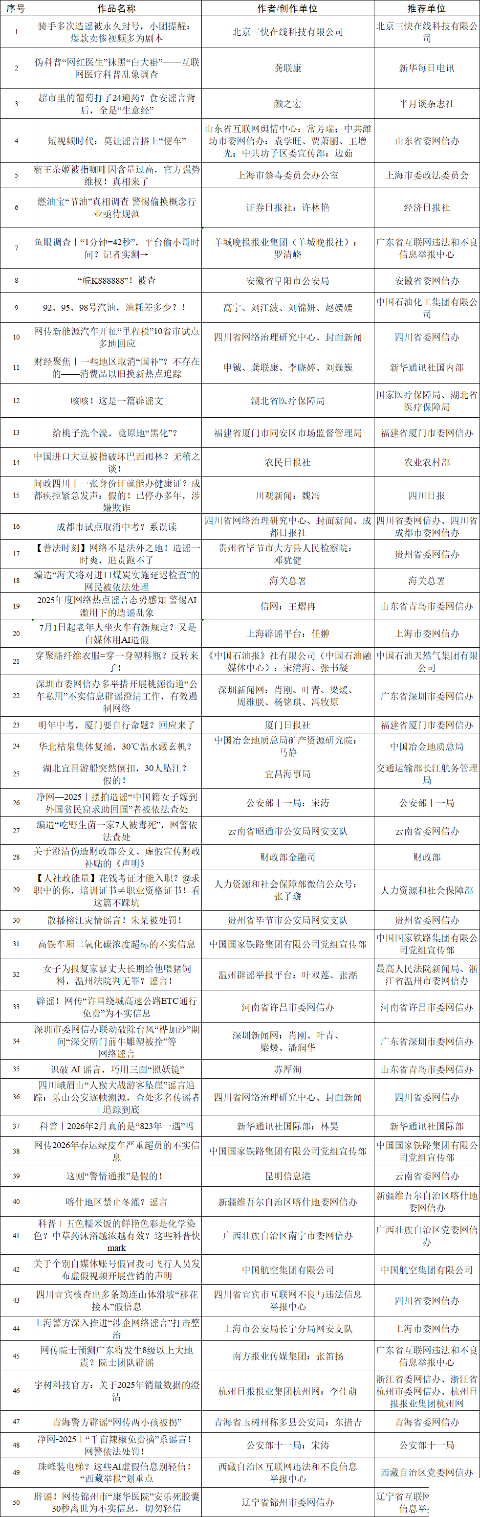
附:第八届互联网辟谣优秀作品征集展示活动入围复审作品名单
文字类复审作品名单(50部)

(来源:中国互联网联合辟谣平台)
(详情点击链接)
